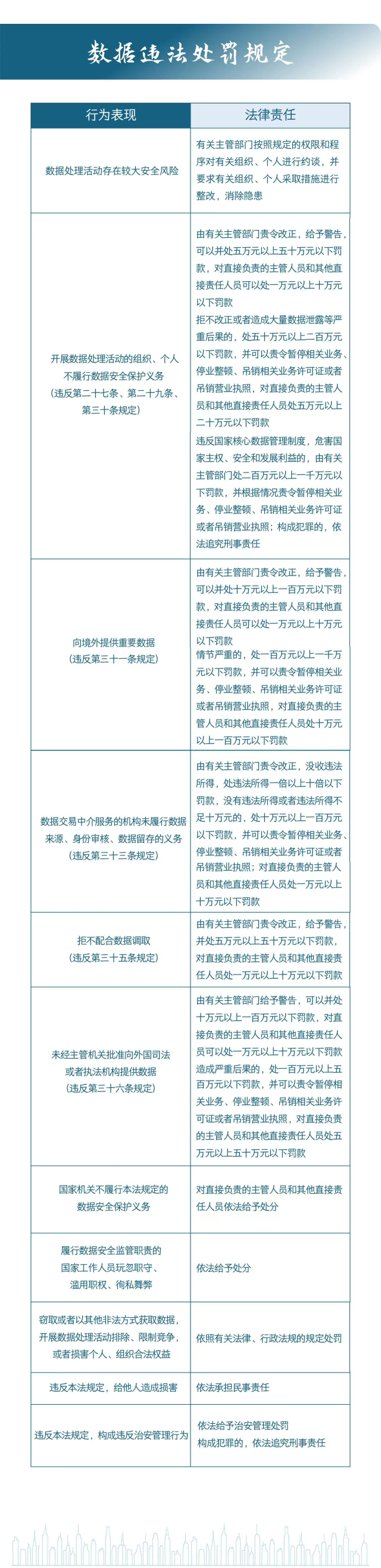
一图读懂《中华人民共和国数据安全法》
来源:三明市科技局 时间:2025-06-18 09:21

  编者按 

  《中华人民共和国数据安全法》经第十三届全国人大常委会第二十九次会议表决通过,于2021年9月1日起正式施行。作为我国关于数据安全的首部法律,实现了维护数据安全有法可依、有章可循。在《中华人民共和国数据安全法》施行三周年之际,我们一同回顾主要内容,共同增强数据安全意识,筑牢数据安全堤坝,依法维护国家数据安全。

  来源:国家安全部微信公众号

附件下载

扫一扫在手机上查看当前页面